北京师范大学(珠海校区)
211 |
985 |
双一流 |
综合
广东省
本科
省重点
公办
学为人师,行为世范
0756-3683316
https://www.bnuzh.edu.cn/
更多 >
图片
院校首页
历年分数
历年分数
历年分数
普通类
艺术类
体育类
招生计划
院校计划
投档规则(艺术)
投档规则(体育)
招生政策
招生简章
招生资讯
探校攻略
探校攻略
探校攻略
探校攻略
探校攻略
探校攻略
院校首页
> 招生简章
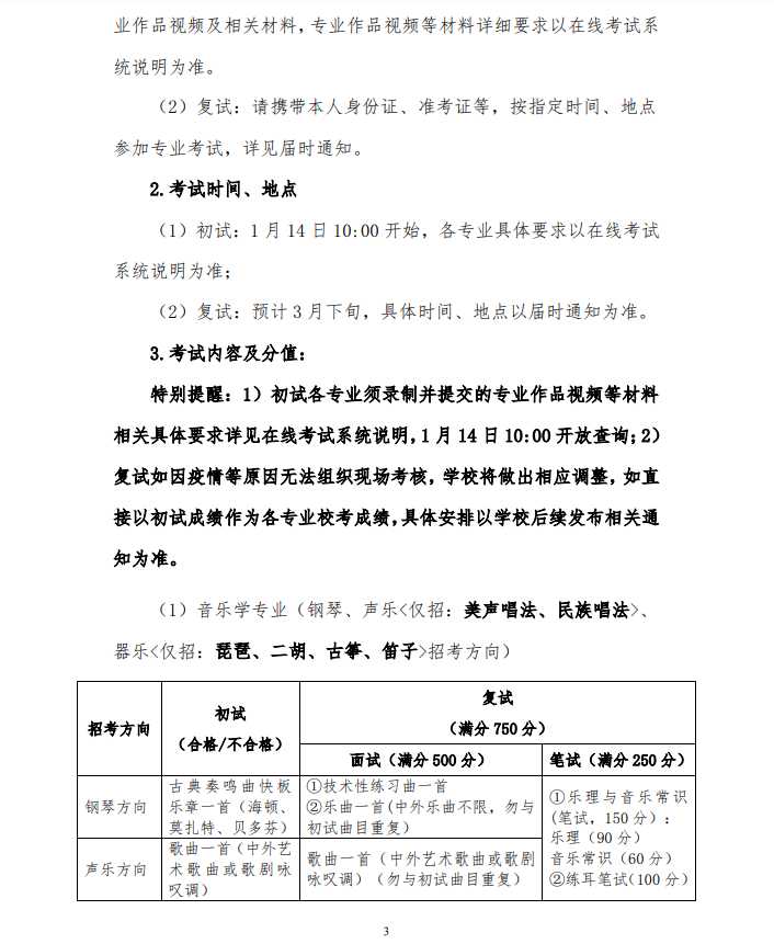
北京师范大学2022年艺术类本科招生简章
2022-10-29 08:41:57 分享至:
招生简章
招生资讯
北京师范大学2022年艺术类本科招生简章
2022-10-29 08:41:57